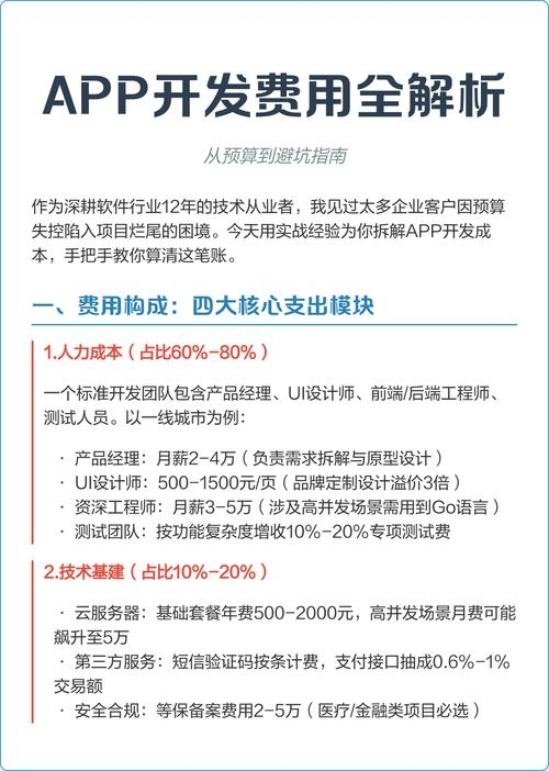
App开发企业报价时,需考虑多种因素,如项目复杂度、开发周期、技术要求等,报价过程需评估需求,制定策略并确定预算,策略包括明确成本结构、分析市场行情、与客户充分沟通等,最终目的是确保项目质量与效益。
随着移动互联网的飞速发展,应用程序(App)已经成为人们日常生活中不可或缺的一部分,对于许多企业来说,开发定制的应用程序已经成为其业务战略的重要组成部分,企业在考虑开发App时,一个关键的问题便是开发成本,也就是我们经常谈论的报价,本文将探讨App开发企业报价的关键因素、过程以及策略。
理解App开发报价的关键因素
- 项目复杂度:App的复杂程度直接影响开发成本,这包括功能需求、平台(如iOS或Android)、用户界面设计的复杂性等。
- 开发团队技能水平:一个经验丰富的开发团队通常能提供更高质量的产品,因此其报价也会相应较高。
- 开发周期:项目的紧急程度和开发时间也是影响报价的重要因素。
- 外部因素:包括市场竞争、经济形势等也会对报价产生影响。
App开发企业报价的过程
- 需求分析与沟通:开发企业需要了解客户的具体需求,包括功能需求、设计需求等,这个过程需要双方进行深入沟通,确保对项目的理解一致。
- 制定项目计划:根据需求分析,制定详细的项目计划,包括开发周期、人员配置等。
- 成本核算:根据项目计划和人员配置,进行成本估算,包括人力成本、设备成本等。
- 报价制定:在成本核算的基础上,制定最终的报价。
- 合同签订:双方就报价达成一致后,签订开发合同。
App开发企业报价的策略
- 定制化报价:根据客户的需求和项目特点,提供定制化的报价方案,不同的客户,即使需求相似,也可能因为项目规模、开发周期等因素,得到不同的报价。
- 价值导向型报价:在报价时,强调App开发的价值和能够带来的收益,而不仅仅是成本,这样可以让客户更清楚地理解投资的价值。
- 长期合作关系建设:通过提供合理的报价和优质的服务,建立良好的口碑,吸引更多的长期合作伙伴,对于长期合作伙伴,可以提供更优惠的报价和更优质的服务。
- 透明化报价过程:让客户了解报价的构成和过程,增加客户的信任感,这也有助于企业建立专业的形象。
App开发企业报价是一个复杂的过程,需要考虑多种因素和策略,企业在报价时,应该根据项目的特点和客户的需求,提供定制化的解决方案,同时注重建立长期的合作关系和透明的报价过程,才能在激烈的市场竞争中立于不败之地。




















