中国铁路网络有限公司与中国国铁吉讯的售票平台存在区别和特点,关于扣款处理等相关内容,需要进一步了解两者的运营模式和特点才能明确其具体处理方式。
国铁吉讯和12306是一回事吗?
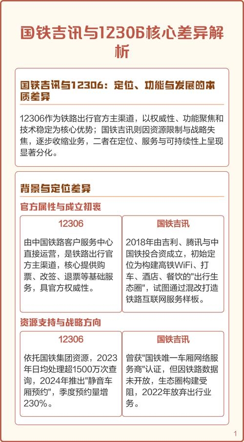
国铁吉讯与中国的铁路官方售票平台有所不同,两者有以下区别和特点:
- 功能定位不同:国铁吉讯主要提供高铁Wi-Fi、行程服务等增值业务;而与之相对的则是负责车票预订查询等核心服务的中国铁路官方售票平台(如使用人数较多的APP),虽然它们都是服务于旅客出行的工具但它们的功能互补且各有侧重,因此不能简单地将二者等同看待或理解为同一件事物,此外它们在所属主体方面也有所差异比如国铁吉讯是中国国家铁路集团旗下的科技公司运营的产品之一而中国铁路总公司推出的官方网站和APP则代表了整个国家的铁路运输体系的核心服务渠道和服务品牌,总体来说两家公司提供的服务和产品是不同的但都是为了满足广大乘客的出行需求并提升服务质量而努力着,同时他们也在不断地推陈出新以满足用户日益增长的需求提供更好的用户体验和服务质量保障人们的旅途愉快和安全顺利地进行下去,另外值得一提的是中铁文旅集团与中国铁路网络有限公司在业务范围上有所重叠但并不完全相同前者更专注于旅游相关业务而后者涉及更广的业务领域包括票务销售技术服务软件开发等等因此在具体业务领域上也存在一定的差异性竞争与合作空间较大未来双方有望进一步加强合作共同推动旅游业的发展壮大为中国经济的增长注入新的活力与动力同时也为广大人民群众带来更加便捷高效优质的旅行体验和生活品质的提升与发展进步,关于广东省文化和旅游厅和中国铁路网络有限公司的合作框架协议签署一事说明了两家公司已经开始展开深度合作以推进智慧旅游等项目的开展为未来的跨界融合打下坚实的基础也为消费者提供了更多元化的选择与服务模式创新的可能性带来了更多的便利性和创新性价值提升了人们的生活质量和幸福感满足了人们对于美好生活和高质量旅行的期待和需求实现了双赢的局面促进了双方的可持续发展与进步推动了社会的进步和发展繁荣了经济和文化交流增强了国际间的联系和交流互动提高了全球化和一体化的水平展示了开放包容合作共赢的精神风貌体现了时代精神和全球化发展趋势顺应了历史潮流符合人类社会的发展规律和趋势具有深远的历史意义和重要的现实意义以及广阔的发展前景和空间潜力巨大令人充满期待和希望充满信心鼓舞人心振奋精神凝聚力量共创辉煌的未来!总之这两家公司的合作将为推动我国旅游业发展促进旅游产业转型升级提高我国旅游服务水平产生积极的影响实现互利共赢的目标为我国经济社会发展做出更大的贡献同时也会给广大人民群众带来更多实实在在的利益和好处让人民的生活更加幸福美满充满希望和梦想!
--- 铁旅广东省文旅厅与中铁网络签署合作框架协议。
月日广东省文化和旅游局与中国铁路网络公司在广州举行了签约仪式宣布将在推动“铁路+旅游”创新发展及智慧旅游等方面进行深入合作旨在整合各自优势资源共同打造高质量的旅游产品与服务进一步提升广东乃至全国的旅游品牌形象和市场竞争力此次合作的达成标志着双方在文化旅游领域的战略合作迈出了实质性的步伐对于推动地方经济发展增强文化交流传播具有重要意义在未来的合作中双方将充分发挥自身优势携手共进探索出更为广阔的市场空间和商业模式共同开创美好的未来发展新局面。
--- 中铁网络的扣款是怎么回事?
用户的钱被扣到中铁网络上是因为使用了其相关的通信服务并且产生了费用这些费用通常会在每个月末或服务到期时进行扣除如果用户有疑问可以通过客服咨询了解具体情况一般来说只要是通过正规途径进行交易并使用自己的个人信息注册账号就可以放心使用中铁网络服务是安全可靠的不会随意扣费如果不幸遇到诈骗问题应该第一时间报警处理寻求帮助保护自身财产安全避免不必要的损失风险。
--- 网骗的钱汇进了中国铁路怎么办?
如果网骗的钱不慎汇入中国铁路账户应立即采取以下措施应对首先及时报警向当地公安机关报案并提供相关证据警方会协助调查追踪资金流向并采取必要的法律手段挽回经济损失其次保留好所有的转账记录和聊天记录作为重要证据以便后续追回资金的过程中使用最后如果遇到任何困难或需要帮助请及时咨询专业人士的意见以确保个人权益得到最大程度的维护网络安全需要我们每个人的共同努力让我们保持警惕防范网络欺诈守护好自己的财产安全和合法权益。
--- 中国铁路网络有限公司怎么样?
总的来说中国铁路网络有限公司是一家拥有良好声誉和经营状况的公司它在知识产权方面也表现出较强的实力并拥有多项注册商标和软件著作权专利信息等资质荣誉这表明该公司在技术创新和保护消费者权益方面具有较高水平然而作为一家大型企业它也存在一定的风险和关联企业在投资和控制企业方面需要谨慎对待消费者在选择该公司产品和服务时也需要注意一些可能的投诉和风险情况以保护自身的利益不受损害如果您需要使用该公司的服务建议您了解其背景和业务范围并保持警觉确保您的交易和个人信息安全谨防上当受骗给您造成不必要的麻烦和经济损失同时也要及时向相关部门反映问题和反馈意见以促进企业的健康发展和社会责任的履行更好地服务社会大众和维护消费者的合法权利。
--- (中国铁路网络有限公司怎么样?
针对这一问题上文已经给出了详细的回答总结来说中国铁路网络有限公司是拥有良好的声誉和经营状况的公司在知识产权技术创新能力等多方面都有不错的表现但同时也存在一些风险和问题所以需要进行合理的风险评估并在使用过程中注意一些问题以避免可能的风险和纠纷希望这些信息能够帮助您更好的理解这个问题并进行相应的决策。
--- 如果收到一条短信显示付款方是中国铁路网络科技有限公司是否可信?
如果在接收到来自中国铁路网络科技有限公司的短信时首先要确认是否为真实的支付信息如果是正规的购票退款或其他合理原因产生的款项那么它是相对安全的可信的但是一定要仔细核实信息的真实性防止电信诈骗的发生不要轻信来源不明或者异常可疑的信息以免遭受财产损失如果有疑虑建议直接通过官方客服电话或者其他正式渠道进行咨询验证真伪这样才能保证我们的财务安全和合法性避免出现意外的情况发生给自己带来不必要的困扰和损失。
综上所述我们需要时刻保持警惕理性判断审慎行事才能有效避免因疏忽大意而导致的财务风险和金融安全问题从而享受更安全放心的生活和工作环境创造和谐稳定的社会氛围。
--- 收到的短信声称汇款到中国铁路网络有限公司如何处理比较妥当?
收到的短信若声称汇款到了中国铁路网络有限公司应先冷静分析这条短消息的真实性以及背后的意图有可能是真实的服务通知也有可能是诈骗行为此时可以采取以下几个步骤来处理较为稳妥一是要核查消息的发送号码是否是官方的联系方式如果不是请务必小心谨慎不要轻易相信二是要认真核对收款方的详细信息确保其准确无误并与自己预期的操作相符三是如有必要可以直接拨打银行的电话挂失银行卡冻结相应账务操作并及时与银行柜台取得联系必要时也可向中国银联专线求助锁定对方账户四是尽快与相关机构或个人进行沟通询问清楚资金的去向和操作目的防止出现误解或被误导的情况发生五是加强自我保护意识不轻易泄露个人隐私信息和财务信息以防不法分子利用从而造成不必要的人身伤害和财产损失六是要时刻关注相关法律法规和政策动态学习相关知识提高自身安全防范意识和能力做到防患于未然切实保护好个人的合法权益免受侵害通过以上几个方面的妥善处理可以最大程度地减少潜在的风险和损失确保个人的财务安全和社会秩序的稳定运行。
总体而言在处理此类情况时我们应该始终保持高度警惕不轻信来历不明的信息认真核实相关信息并通过正确的方式处理问题以保障我们自身的权益和安全。




















