本文讨论了订单创建与持久化操作的过程,包括库存扣减、物流安排和支付处理等环节的事务提交及状态保持,同时描述了当处理事务管理器收到资源管理器的失败消息时的策略,确保资源的正确释放和使用,文章还介绍了Saga模式在微服务架构中的重要性及其在解决分布式事务问题上的应用,分析了其有效策略和必要性,简要概述了汽车油费的会计分录及相关注意事项,最后提到了实收资本允许减少的主要原因及其详细的会计分录步骤示例。
-
订单创建与持久化操作
在此步骤中,描述了当创建一个新的订单并希望将其持久化的过程,包括库存扣减、物流安排和支付处理的各个环节及其成功后的事务提交及状态保持,如果任何一步出现失败,将触发相应的补偿事务以恢复业务流程的一致性。
-
处理事务管理器收到资源管理器的失败消息时的策略
给所有相关资源管理器发送回滚指令以确保资源的正确释放和使用。
-
Saga模式定义及应用
讨论Saga模式在微服务架构中的重要性以及其如何在跨多个服务的分布式事务问题上发挥作用,强调该模式的两种主要方式——事件/编舞和命令/编曲的应用,同时提及这种模式下可能出现的复杂性与中央协调器的作用等关键点。
-
总结Saga模式的有效策略及其对微服务架构的重要性
分析指出Saga模式是一种有效解决分布式事务问题的策略,通过一系列本地事务确保业务流程的一致性,强调其在微服务架构中的重要性和必要性。
-
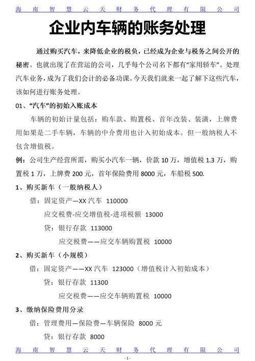
分裂为几个部分来详细讨论汽车油费会计分录和相关注意事项
- 管理人员的报销油费的会计分录主要包括借记费用科目(如“管理费用燃油费”或“销售费用燃油费”)以及相关的税金抵扣情况,具体解释了这些费用的用途与企业运营活动的关系,此外还提到了一些特殊情况下允许减少实收资本的原因和方法。
汽车油费什么会计分录?附会计分录用例说明
以下是对汽车油费会计分路的简要概述及相关例子:
当管理人员报销油费时,通常涉及以下几个方面的会计分路:
- 借:管理费用/销售费用等科目 —— 表示企业日常运营活动中产生的与此有关的费用应归类到相应类别账户下,例如如果是行政管理部门使用的车辆则记入“管理费用”,而若是销售人员使用则需要记入“销售费用”,具体的发票类型和处理程序可能会因地区和企业规定有所不同,需结合实际情况判断是否需要正规增值税专用发票进行税务抵扣。
- 应交税费应交增值税 —— 是指企业在缴纳相关税费时应计入本金的金额,这部分内容需要根据具体情况填写对应的税额计算表或者明细账。
- 例子举例:假设某公司由于经营规模下降导致资金利用不足而产生财务压力,因此需要进行资本调整;又因为发生重大亏损需要通过股票回购等方式来进行实收资本减少的操作,在这种情况下,相关的会计分录可以表示为企业实际支付的油费款项被记录在了相应的成本类账户上,并且可能需要考虑额外的税收影响并进行适当的账务处理。
实收资本允许减少的主要原因是什么?附详细的会计分录步骤示例
- 主要原因有四个方面:一是企业经营规模的下降导致的资金无法有效利用;二是为了平衡财务状况的需要进行的股份公司调节资本结构的行为;三是根据公司发展阶段的不同选择不同的股票回购方案或其他形式的资产调整措施;四是某些特定的经济和市场环境下需要考虑的因素引起的资本需求变化等情况,针对这些问题分别给出了详细的会计分录步骤示例,包括了发生的资本过剩、特定目的下的资本调整以及其他因素引起的情况的处理方法,其中涉及的会计科目主要有实收资本、银行存款和其他相关账款等,对于具体的会计准则和政策依据请参考当地的相关法规文件。
信息仅供参考,如有更多疑问建议咨询专业会计师或查阅相关专业书籍文献资料获取更准确的信息。




















