正确填写子网掩码的方法是:根据网络规模和需求,选择合适的子网掩码,确保其与IP地址配合使用,能正确划分网络和主机地址范围,填写时无多余内容,只需按照规定的格式和位数进行输入即可。
什么是子网掩码?
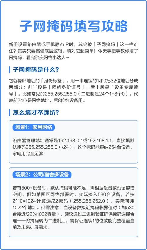
子网掩码是一个用于划分网络地址和主机地址的地址掩码,在IP地址分配中,子网掩码的作用是确定IP地址中的哪些位是网络地址,哪些位是主机地址,正确填写子网掩码对于网络配置和通信至关重要。
为什么要填写子网掩码?
在局域网或广域网中,为了更好地管理和分配IP地址资源,通常需要将一个大的网络划分为多个小的子网,子网掩码就是用来实现这一功能的工具,通过设置不同的子网掩码,可以灵活地分配IP地址,提高网络管理的效率。
如何填写子网掩码?
- 了解网络拓扑结构:在填写子网掩码之前,首先要了解网络拓扑结构,包括网络设备、IP地址分配等信息,这有助于确定需要划分的子网数量和大小。
- 确定子网掩码位数:根据网络拓扑结构和需求,确定需要划分的子网位数,子网位数越多,可划分的子网数量就越多,但每个子网内的主机数量会减少。
- 计算子网掩码:根据确定的子网位数,通过计算得出子网掩码的具体值,常用的子网掩码有/24、/25、/26等,/”后面的数字表示子网掩码的位数。/24表示子网掩码为255.255.255.0。
- 填写子网掩码:将计算出的子网掩码值填入网络设备的配置界面中,具体填写方法因设备类型和操作系统而异,请参考设备或操作系统的相关文档。
注意事项
- 确保填写正确的子网掩码值,否则可能导致网络通信故障或IP地址冲突。
- 在更改子网掩码后,需要重新配置网络设备和相关服务,以确保网络正常运行。
- 定期检查和更新子网掩码设置,以适应不断变化的网络拓扑结构和需求。
正确填写子网掩码对于网络配置和管理至关重要,了解子网掩码的作用、确定子网位数、计算和填写子网掩码值以及注意事项等方面都是必不可少的,希望本文能够帮助您更好地理解和应用子网掩码。




















