本文主要介绍了上海IDC市场概况和排名分析,包括各大服务商的市场份额和市场前景预测,文章还涉及上海临港数据中心二期竣工情况、上海磐启微电子有限公司的营收情况以及信创服务器出货量的IDC排名等信息,随着人工智能技术的发展,智算市场预期将保持高速增长态势,中立服务商和行业客户的转型入局使得IDC行业竞争格局发生变化,未来市场竞争将更加激烈。
IDC首发中国大模型市场份额报告:百度、商汤科技、智谱AI位列前三 IDC最新报告显示,2023年中国大模型平台及相关应用市场规模达165亿元人民币,其中百度智能云以领先地位占据最大市场份额,通用型AI助手DeepSeek月活用户达94亿,位居榜首,其他主要参与公司有字节跳动等互联网公司巨头推出的不同大模型产品也在市场中发挥着重要作用。
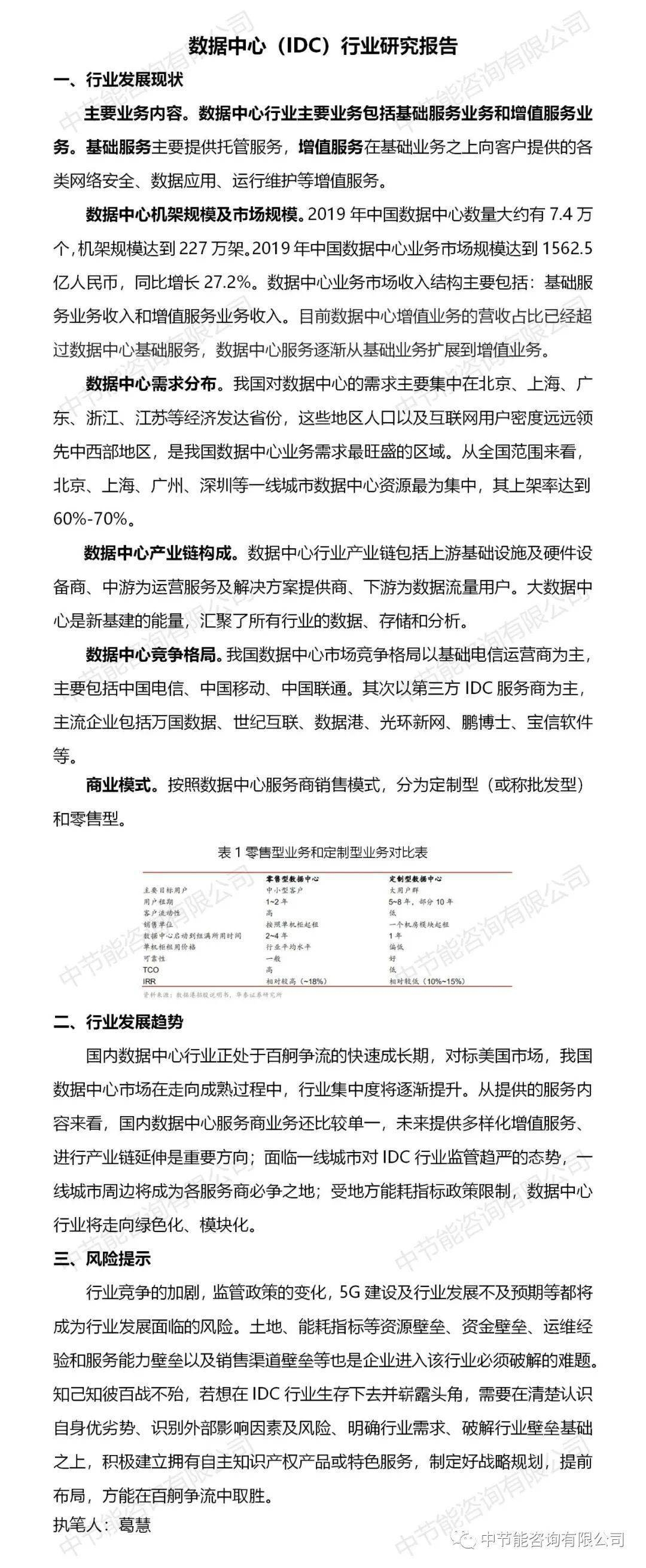
市场概况与排名分析
IDC报告显示,百度智能云作为中国领先的大模型服务商之一,占据了最大的市场份额地位(约占市场的近三分之一),其强大的技术和品牌影响力使其成为行业的领导者。
商汤科技和智谱AI也分别以其在人工智能领域的卓越表现和技术实力获得了显著的市场份额。
报告中还提到了其他一些重要的参与者如阿里巴巴和腾讯等公司推出的大型语言模型和自然语言处理技术等。
二、重要公司及产品介绍
关于百度的核心优势在于其开源生态支持以及数学推理能力等方面表现出色;而DeepSeek则在部分技术评测中排名第一并展现出深度学习与大数据分析的深度融合的优势。
另外值得一提的是字节跳动的豆包大模型在AI领域具有独特的技术特点和市场影响力。
三、行业趋势与市场前景预测
未来五年中国的智算市场预计将保持高速增长态势并且发展空间巨大。
随着技术的不断进步和应用场景的不断拓展尤其是互联网行业的发展人工智能技术将在更多领域中发挥关键作用推动整个产业的快速发展。
四、竞争格局概览及未来发展动向
目前在中国市场上头部厂商已经稳固了自己的竞争优势但市场竞争依然激烈各大公司在产品的更新迭代价格策略渠道布局等方面的竞争将更加关键。
未来的发展趋势将是多模态融合科学计算等领域的创新空间广阔工程化能力的提升将成为决定竞争力的关键因素。
五、【IDC圈一周最HOT】上海临港安徽芜湖新数据中心项目进展和上海磐启微电子有限公司营收等相关资讯概述
六、(待续)
注:以上内容仅为整理后的文本呈现具体数据和信息来源请以官方发布的权威数据和资料为准。
【IDC圈一周最HOT】上海临港、安徽芜湖新数据中心项目,央行、上海... 文章介绍了近期热门的上海临港和安徽芜湖的新数据中心项目的进展情况以及相关公司的动态信息。
上海临港数据中心二期竣工情况
近日上海移动临港IDC研发与产业化基地项目二期工程已顺利完工该项目占地总面积较大分为两期建设提供了一定数量的机架装机能力为当地及周边地区的企业和个人提供了稳定可靠的云服务支撑。
二、【另一家公司或机构相关新闻】(此处留白等待补充具体内容。)
三、【热点话题讨论或其他相关内容展示】(此处同样留空白以便后续添加详细内容。) 请注意由于篇幅限制上述文章内容中的某些细节并未详尽展开如需了解更多相关信息请查阅最新的新闻报道和分析文章以获得更全面更准确的内容。 最后提醒所有读者在进行投资决策时务必谨慎了解投资风险并根据自身风险承受能力做出决策避免盲目跟风投资造成不必要的损失。 注:此篇文章仅作参考使用实际发布时应结合具体情况进行修改和完善确保信息的准确性和完整性符合事实要求。
上海磐启微电子有限公司营收
根据泰凌微电子的公开公告显示,上海磐启微电子有限公司于XXXX年实现了大约XX亿元的营业收入并在接下来的几年里保持了稳定的增长势头预计在未来几年内将继续实现稳步增长年均复合增长率达到较高的水平。
需要注意的是上海磐启微是一家非上市公司因此它的财务数据透明度有限具体的财务数字和业绩表现可能只能通过相关的公告或者第三方研究机构披露的信息来了解。
总之从目前的趋势来看上海磐启微电子有限公司是一家发展迅猛的公司它在半导体行业内拥有一定的竞争力并且在不断扩展业务规模提升技术水平的同时保持着稳健的增长态势。
智算市场成长空间大
智算市场是一个充满活力和潜力的新兴市场预计未来将呈现出爆炸式增长的趋势成为算力供应的核心之一。
一方面智能化是未来发展的必然趋势随着互联网技术的发展大数据技术云计算物联网等新兴科技的普及和发展智能化的应用场景将会越来越广泛从而带动人工智能技术的飞速发展和市场需求的大幅增加。
另一方面当前的人工智能产业正在经历快速的发展阶段国内的市场规模和增速均处于全球领先水平这为从事相关业务的企业带来了巨大的机遇和挑战同时也推动了国产芯片和软件产业的发展壮大。
综上所述寒武纪等企业作为专注于人工智能领域的领军企业有着巨大的成长空间和潜力它们的产品和服务将会在各个领域得到广泛应用并为推动我国科技进步和社会发展作出重要贡献。
信创服务器出货量idc排名
以下是当前的信创服务器出货量的IDC排名及其简要说明:
nt华为:o 出货量居第二市场份额较高依托鲲鹏生态系统在国内政务能源等领域有很高的渗透率,n联想:o 出货量排在第三位通过与国产芯片厂商的合作为其产品线增加了更多的信创兼容型号,n其他企业:o 如超聚变安超青云科技等也在信创市场中有一定份额各自有其特色和重点客户群。
这些数据反映了中国在信创领域的发展和变化企业需要不断提升自身的技术创新能力和市场竞争力以适应不断变化的市场需求和政策环境。
注意这里的数据仅供参考建议查询权威的IT市场和数据中心服务提供商获取更准确的统计数据。
IDC竞争格局
中立服务商崛起冲击者搅局BAT等云商的介入使得IDC行业竞争格局发生变化主流竞争者包括三大运营商和中立IDC服务商如鹏博士万国数据等行业客户的转型入局也使得竞争加剧竞争格局变得复杂多变。
在大模型市场方面未来几年将面临多方面的变革和创新机会例如基座模型的优化开发工具的创新上层应用的多样化等等这将给厂商带来更大的挑战但同时也带来了无限商机需要抓住这些机会加强技术研发和产品创新能力以提升核心竞争力应对激烈的市场竞争。
总体来说IDC行业的竞争格局在不断变化和演进过程中各个厂商需要在竞争中寻求合作共同推进行业发展促进数字化转型进程的实现更好地服务于各行各业的需求和客户群体的发展助力数字化经济的蓬勃发展。




















