本文将介绍公网IP映射到服务器的实践过程及解析,通过简单明了的阐述,让读者了解如何将公网IP地址正确映射到服务器,实现远程访问和服务提供。
随着互联网技术的飞速发展,服务器的重要性日益凸显,为了更好地管理和使用服务器,公网IP映射技术应运而生,本文将详细介绍公网IP映射到服务器的过程及其相关知识。
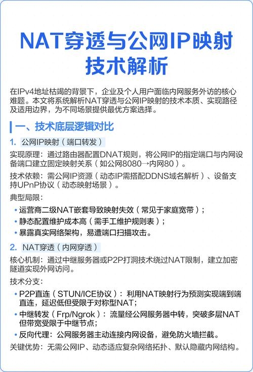
公网IP与服务器映射概述
公网IP,即公共网络IP地址,是一种在Internet上唯一标识计算机或其他设备的数字地址,服务器则需要一个公网IP地址来对外提供服务,公网IP映射到服务器,即将公网IP地址映射到服务器内部IP地址的过程,使得外部用户可以通过公网IP访问服务器。
公网IP映射到服务器的过程
公网IP映射到服务器的过程主要包括以下几个步骤:
- 获取公网IP:需要拥有一个公网IP地址,这可以通过向网络服务提供商申请获得。
- 配置路由器:将公网IP地址映射到路由器上,使得路由器能够识别并处理来自公网IP的请求。
- 服务器设置:在服务器上配置相应的端口映射,使得来自公网IP的请求能够正确地转发到服务器内部。
- 测试与调试:完成配置后,进行必要的测试与调试,确保公网IP映射到服务器的过程无误。
实现公网IP映射到服务器的技术细节
在实现公网IP映射到服务器的过程中,需要注意以下几个技术细节:
- 端口转发:在路由器和服务器上配置端口转发规则,确保来自公网IP的请求能够正确地转发到服务器内部。
- 安全设置:为了保障服务器的安全,需要设置防火墙、访问控制列表(ACL)等安全策略,防止非法访问和攻击。
- DNS解析:如果使用的是域名访问服务器,还需要进行DNS解析,将域名解析到公网IP地址上。
公网IP映射到服务器的优势与挑战
公网IP映射到服务器的优势在于:
- 方便远程访问:通过公网IP,可以方便地远程访问服务器,无需知道服务器的内部网络结构。
- 提高安全性:通过配置路由器和服务器上的安全策略,可以提高服务器的安全性。
公网IP映射到服务器也面临一些挑战:
- 网络安全风险:公网IP暴露在外,可能会面临各种网络攻击和威胁。
- 配置复杂性:需要正确配置路由器和服务器,否则可能导致映射失败或安全隐患。
公网IP映射到服务器是一项重要的网络技术,它使得远程访问服务器变得更加方便,在实现过程中需要注意网络安全和配置问题,通过掌握相关技术细节和最佳实践,可以有效地实现公网IP映射到服务器的过程。




















