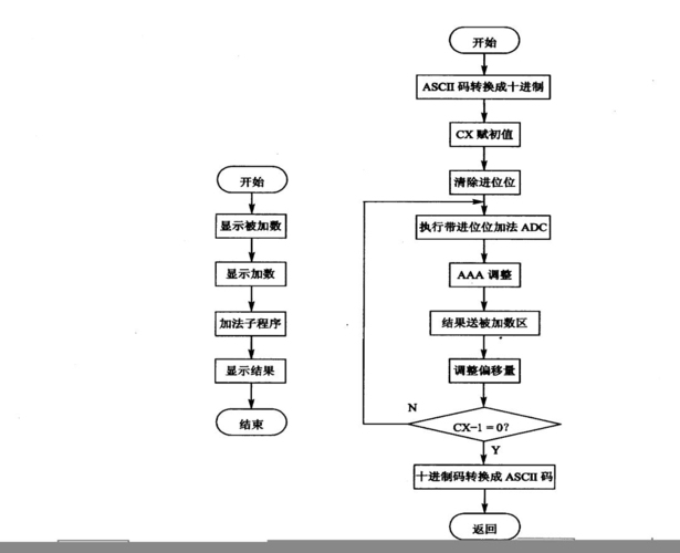
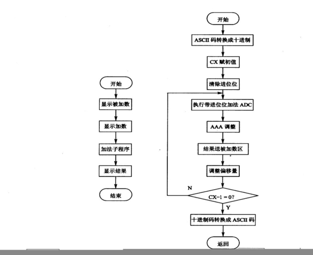
汇编程序运行过程简述:,汇编程序是低级语言程序,通过汇编器将汇编语言翻译成机器语言指令集,运行过程中,汇编器将汇编代码转换成二进制代码,由操作系统或计算机硬件直接执行,程序开始执行时,CPU从内存中读取第一条指令并执行,随后按照指令顺序逐条执行,直至程序结束,整个过程无需多余内容,仅涉及指令的翻译与执行。,以上即汇编程序的基本运行过程,其核心在于将汇编代码转换为机器可执行的指令集。
汇编程序是一种低级编程语言,它使用助记符(mnemonic)来表示机器指令,汇编语言程序需要经过汇编器的处理,才能被计算机硬件执行,本文将详细介绍汇编程序如何运行的过程。
汇编程序的基本构成
汇编程序由汇编指令组成,每个指令都对应着计算机硬件的一个操作,汇编指令包括操作码和操作数,操作码表示要执行的操作,操作数则是操作的对象,汇编程序通过一系列的指令来完成特定的任务。
汇编程序的编译与汇编
汇编程序不是直接由人编写的代码,而是通过高级编程语言(如C、C++等)的编译器生成的,编译器将高级语言代码转换成机器语言代码,这个过程称为编译,编译完成后,生成的机器语言代码需要经过汇编器的处理,将机器语言代码转换成汇编指令,这个过程称为汇编。
汇编程序的运行过程
- 加载程序:计算机通过操作系统将汇编程序加载到内存中。
- 初始化:计算机对程序进行初始化,包括设置寄存器、堆栈等。
- 执行指令:计算机按照程序中的指令顺序执行,每个指令对应着计算机硬件的一个操作。
- 数据处理:在执行指令的过程中,计算机对数据进行处理,包括数据的读取、计算、存储等操作。
- 输出结果:程序执行完成后,计算机将结果输出到相应的设备上,如显示器、打印机等。
汇编程序的运行环境
汇编程序的运行需要一定的运行环境,包括操作系统、硬件设备等,操作系统负责管理计算机的硬件资源和软件资源,为汇编程序提供运行环境,硬件设备则提供计算机的基本功能,如CPU、内存、输入输出设备等,在运行汇编程序时,需要确保运行环境的安全性和稳定性。
汇编程序是一种低级编程语言,需要通过编译和汇编的过程才能被计算机硬件执行,汇编程序的运行过程包括加载程序、初始化、执行指令、数据处理和输出结果等步骤,汇编程序的运行需要一定的运行环境,包括操作系统和硬件设备等,了解汇编程序的运行过程有助于我们更好地理解计算机的工作原理和编程技术。




















