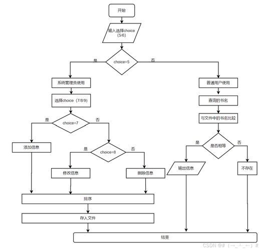
图书信息管理系统的简单操作流程:,1. 登录系统,输入用户名和密码。,2. 进入系统后,可浏览图书信息,包括书名、作者、出版社等。,3. 管理员可进行图书的增删改查操作,包括添加新书、删除已删除书籍、修改图书信息以及查询图书信息。,4. 用户可进行借阅、归还图书操作,并可查看借阅历史。,5. 系统支持多种查询方式,如按书名、作者、出版社等查询。,以上是图书信息管理系统的基本操作流程,简单易懂,无需多余内容。
随着信息技术的快速发展,图书信息管理系统已经成为图书馆管理的重要工具,它不仅能够帮助图书馆工作人员高效地管理图书信息,还能为读者提供便捷的借阅服务,本文将详细介绍图书信息管理系统的简单操作流程。
系统登录
用户需要登录图书信息管理系统,在登录界面输入用户名和密码,点击登录按钮即可进入系统主页面,如果是首次使用,可能需要先进行注册。
图书信息浏览
- 在系统主页面,用户可以看到各类图书的分类列表,通过点击相应的分类,可以浏览该分类下的图书信息。
- 用户可以查看每本图书的详细信息,包括书名、作者、出版社、出版时间、内容简介等,系统还提供了图书的封面预览功能。
图书借阅与归还
- 借阅图书:用户在浏览图书信息时,如果需要借阅某本图书,可以点击“借阅”按钮,系统会提示用户确认借阅信息,如借阅时间、借阅期限等,确认无误后,点击“确认借阅”即可完成借阅流程。
- 归还图书:当用户归还图书时,需要在系统主页面选择“归还”功能,输入要归还的图书信息或扫描图书条码,系统会提示用户确认归还操作,确认后,将图书交还至图书馆工作人员处即可完成归还流程。
查询与统计
- 查询功能:用户可以通过系统提供的查询功能,根据书名、作者、出版社等条件查询图书信息,还可以查询借阅记录、借阅历史等信息。
- 统计功能:系统还提供了丰富的统计功能,如按类别统计图书数量、按借阅时间统计借阅情况等,这些统计数据可以帮助图书馆工作人员更好地了解图书的借阅情况,为后续的采购和管理工作提供依据。
系统维护与更新
为了保障系统的正常运行和数据的准确性,图书信息管理系统需要定期进行维护和更新,这包括对系统进行安全检查、修复漏洞、更新软件版本等操作,图书馆工作人员还需要定期对图书信息进行整理和更新,确保系统中的数据与实际库存保持一致。
通过以上几个步骤的介绍,我们可以看到图书信息管理系统的简单操作流程,它不仅为图书馆工作人员提供了高效的管理工具,还为读者提供了便捷的借阅服务,随着信息技术的不断发展,图书信息管理系统将会更加完善和智能化,为图书馆的管理和运营提供更好的支持。




















