建立网站所需费用因多种因素而异,包括网站规模、功能、设计等,从基础模板到定制开发,费用可由几千元至数万元不等,如需简单搭建网站,可以选择使用免费模板或低成本建站工具,但若需定制化开发及高级功能,则需投入更多资金,建立网站的费用根据具体需求而变化。
在当今数字化时代,拥有一个网站已经成为企业、个人展示形象、推广产品或服务的重要手段,对于许多人来说,搞一个网站需要多少钱却是一个令人困惑的问题,本文将探讨这个问题,帮助您了解网站建设的费用。
网站建设的费用因素
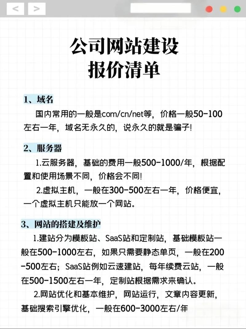
- 域名注册费:域名是网站的地址,注册一个域名需要支付一定的费用,域名的价格因域名后缀、是否为热门域名等因素而异,域名的年费在几十元至几百元不等。
- 服务器费用:服务器是网站运行的硬件基础,需要支付一定的费用来租用或购买,服务器的价格因配置、性能、存储空间等因素而异,服务器的费用在几百元至数万元不等。
- 网站设计与开发费用:网站的设计与开发是网站建设的核心环节,需要支付一定的费用来聘请专业的设计师和开发人员,根据网站的功能、设计风格、开发难度等因素,网站设计与开发费用可能在几千元至数万元不等。
- 其他费用:包括网站维护、优化、推广等费用,这些费用因具体情况而异,需要根据实际需求进行评估。
如何降低网站建设费用
- 自主设计与开发:如果您具备一定的设计和技术能力,可以尝试自主设计与开发网站,这样可以节省一部分费用。
- 选择合适的服务器:根据实际需求选择合适的服务器,避免浪费资源,降低费用。
- 合理规划网站功能:在规划网站功能时,要充分考虑实际需求和预算,避免过度设计导致费用超支。
- 寻找专业的服务商:如果您不具备设计和开发能力,可以寻找专业的服务商来帮助您完成网站建设,这样可以确保网站的质量和效果。
搞一个网站需要多少钱是一个因多种因素而异的问题,从域名注册费、服务器费用、网站设计与开发费用到其他费用,都需要根据实际情况进行评估,为了降低费用,可以尝试自主设计与开发、选择合适的服务器、合理规划网站功能以及寻找专业的服务商等方法,无论您的预算如何,一个成功的网站都需要充分规划和精心设计,在决定搞一个网站之前,一定要充分了解相关费用和注意事项,确保您的投资能够获得最大的回报。




















