本文介绍了Webservice端口的设置与使用,在Visual Studio中,可通过右键点击项目名称并选择“属性”来指定所需的端口号,WebService通常具有基础访问URL,需替换IP地址和端口号为实际信息,PowerBuilder 9可新建Web Service Proxy进行代理服务创建,对于接口调用方法多样,如Axis等工具可用于生成针对特定服务的代码实现交互操作,C#语言常用于开发WebService的编写、发布及访问过程,遵循HTTP协议和数据格式标准完成业务处理任务,如有更多疑问建议查阅专业书籍或咨询资深技术人员以获得更详细的指导帮助。
打开项目,在右侧解决方案资源管理器中右键点击项目名称,选择“属性”,再点击“Web”选项,在“使用Visual Studio 开发服务器”下面选中“特定端口”,即可指定所需的端口号。
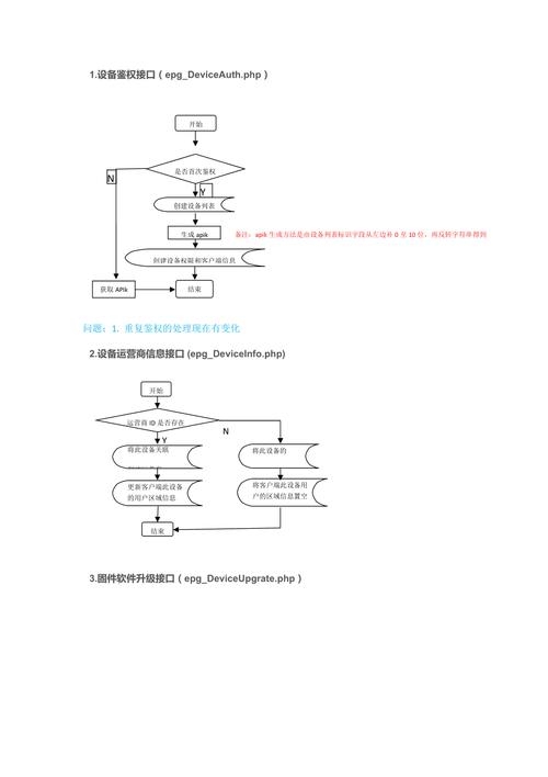
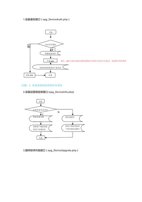
如何调用别人提供的webservice接口
确定webservice的基础URL
Webservice通常会有一个基础访问URL,类似于访问网站主页的地址,如果webservice发布后的默认起始页是MyWebservice.asmx,那么其基础URL可能是http://[IP地址]:[端口号]/MyWebservice.asmx,请确保将IP地址和端口号替换为实际提供的信息。
启动Web Service Proxy Wizard
若使用的是PowerBuilder 9,首先需确认开发环境已正确安装并启动,然后新建Web Service Proxy:在PowerBuilder菜单栏中选择Project菜单,在下拉菜单中的New...里找到并展开Web Services节点后选择Web Service Proxy来开始创建代理服务。
对于其他系统或平台上的接口调用方法多种多样,如对方提供了WebService接口且给出了具体地址时,可以使用Axis等工具生成针对该服务的调用代码进行接口调用操作,此外还可以通过XMLHttp发送请求、利用Ajax框架等方式实现webservice接口的调用与交互。
C#接口开发之WebService接口的编写、发布、访问
C#是一种编程语言广泛应用于计算机科学领域及软件开发工作当中。“c是一个网络梗”、“车牌字母‘C’的含义”、以及关于“c(娘)”在网络文化中的应用等内容并不直接相关于本主题——即C#接口开发的详细步骤和技术细节,因此在此处不作赘述,以下继续讨论有关C# WebService的开发流程:
-
编写: 使用C#语言根据需求设计并编码WebService的相关功能模块;
-
发布: 将编写的WebService部署到支持的环境中进行运行测试并通过配置文件或其他方式对外暴露可用的端点供外部程序调取;
-
访问: 通过HTTP协议向指定的WebService URL发起请求以获取数据或者执行相应的业务逻辑处理过程,同时需要遵循一定的通信规范和数据格式标准以确保双方能够正常地交换信息完成整个业务流程的处理任务。
仅供参考,如有更多疑问可以查阅专业书籍或咨询资深技术人员获得更详细的指导帮助。





![好用的H5在线制作软件推荐,人人秀。拥有丰富的模板资源和精美的画面效果,拖拽式操作简便易用^[某网站评价]^。此外还有其他如易企秀微传单、兔展和MAKA等选择。根据您的需求和实践经验来选择最合适的工具进行学习和应用以实现最佳的制作效果和业务拓展目标!-百挑一](https://btyimg.xiarenkuang.top/bty-content/tst/HYDX_20251107170220_576_600x400.gif)














