公章备案信息怎么查询
1、公章备案信息可以通过回执查询、网上查询和现场查询三种方式进行。回执查询:公司公章在备案完成后,备案机构会出具一张回执。这张回执上详细列明了公司的名称、公章的印模以及备案机构的名称等关键信息。若公司妥善保管了此回执,即可直接通过回执上的信息来确认公章的备案情况,包括备案时间等。
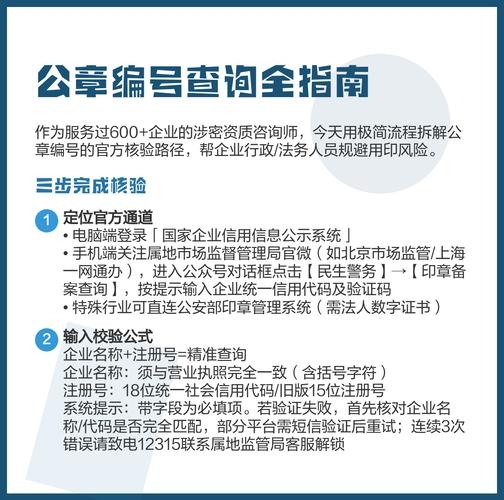
2、查询公章备案信息,通常可以通过以下两种途径进行:在线查询:访问官方网站:首先,找到所在地区的公安机关或工商注册局的官方网站。查找查询功能:在网站首页或相关服务栏目中,找到“公章备案查询”或类似的查询功能。输入查询信息:按照提示,输入企业或个人的相关信息,如名称、证件号码等。
3、公章备案的图案可以通过微信公众号、地方印章备案网站以及实地查询三种途径进行查询。 微信公众号查询:用户可以搜索并关注当地公安或印章管理部门的公众号。例如,广东地区的用户可以关注“广东治安户政”,河北地区的用户可以关注“印章查询服务平台”。
4、当地工商局官网查询:前往当地工商局官网,输入公司名称或公章编号进行查询。如果公章已经备案,查询结果会显示相关备案信息,如备案时间、备案号等。如果公章未备案,查询结果会明确提示。工商局窗口查询:携带公司营业执照、法人身份证等证件原件及复印件,前往当地工商局窗口办理查询业务。
全国公章查询系统官方网站
印章真伪的查询可以通过以下两种方式: 搜索“全国企业信用信息公示系统”,点击打开该系统官网。* 在首页导航栏中找到并点击“(企业信用信息)”。* 在跳转页中找到并点击“(企业公示信息)”。* 在跳转页中,选择所在的企业,并点击该企业名称。* 在弹出的页面中,点击“(企业信用信息)”选项卡。
全国公章查询系统官方网站:全国公章信息公示平台。全国公章信息公示平台是专门用于查询全国范围内公章信息的官方网站。该系统的建立旨在提高公章使用的透明度和规范性,确保公章的真实性和合法性。下面详细介绍该网站的功能和重要性。
具体操作步骤为:首先进入“印章网”的官方网站,页面上通常会有明显的搜索框。用户可以在此输入目标企业的名称或其统一社会信用代码。输入完成后,点击页面上的【开始查询】按钮。随后,系统会自动跳转至查询结果页面,用户可以在该页面查看到所需查询的公司公章相关信息。
全国公章信息公示平台:便捷查询公章信息的官方网站。该平台致力于提升公章使用的透明度和规范化水平,确保公章的真实性和合法性。以下是对该网站功能和重要性的详细介绍。网站功能:全国公章信息公示平台汇集了包括企业公章、政府部门公章在内的各类公章信息。
全国公章查询系统的官方网站尚未正式开通,目前查询公章真伪的方法主要是通过工商所。辨别真假公章的关键在于新政策下的印章编号,真公章通常会有唯一的编号。没有编号的公章,除非是老章尚未更新,否则可能为虚假。对于公司公章,直接查看是否有编码即可初步判断真伪。
公章备案的图案可以在哪里查询
1、公章备案的图案可以通过微信公众号、地方印章备案网站以及实地查询三种途径进行查询。 微信公众号查询:用户可以搜索并关注当地公安或印章管理部门的公众号。例如,广东地区的用户可以关注“广东治安户政”,河北地区的用户可以关注“印章查询服务平台”。
2、公章备案信息可以通过回执查询、网上查询和现场查询三种方式进行。回执查询:公司公章在备案完成后,备案机构会出具一张回执。这张回执上详细列明了公司的名称、公章的印模以及备案机构的名称等关键信息。若公司妥善保管了此回执,即可直接通过回执上的信息来确认公章的备案情况,包括备案时间等。
3、前往当地公安机关或政务服务大厅进行公章备案信息的查询。需要携带公司介绍信、个人身份证原件及复印件,以及印章信息卡,到指定机关进行查询。通过微信和支付宝的小程序功能,搜索“电子印章备案”,进入小程序后,点击“印章备案查询”选项,输入公司名称或印章编码,即可进行在线查询。
4、公章编号网上可以查询。公章备案信息属于公开内容,可通过多种线上渠道进行查询,具体方式如下:通过地方印章备案查询官网查询不同省份设有专门的印章备案查询平台,用户可根据所在地区选择对应官网。
5、查询公章备案信息,通常可以通过以下两种途径进行:在线查询:访问官方网站:首先,找到所在地区的公安机关或工商注册局的官方网站。查找查询功能:在网站首页或相关服务栏目中,找到“公章备案查询”或类似的查询功能。输入查询信息:按照提示,输入企业或个人的相关信息,如名称、证件号码等。
北京市公安局指定刻章备案公司如何查询到北京市公安局指定的刻章备案公...
首先,打开浏览器,输入所在地区的公安局名称,例如“北京市公安局”,并进入其官方网站。使用搜索功能:在公安局官网的首页,找到搜索栏。输入关键词,如“章”、“刻制”、“章刻制”等,进行搜索。查找相关名录:搜索后,页面可能会跳转至相关的公章刻制企业名录,如《北京市公章刻制企业名录》。
查询全市公章刻制企业可登陆微信公众号“首都治安微提示”,公章备案项栏目下的“刻制企业名录”进行查询。不在公示名录里公司肯定是假的,还是要去正规的备案公司进行刻章。
要查询经公安局备案的正规刻章公司,可以按照以下步骤进行:访问公安局官方网站:首先,打开浏览器,输入所在地公安局的名称,例如“北京市公安局”,并进入其官方网站。使用搜索功能:在公安局官网的首页,找到搜索栏。在搜索栏中输入关键词,如“章”、“刻制”或“章刻制”。
放置备案号 根据公安部要求,所有备案号的网站都需要在网站上放置公安备案号,并且附带全国互联网安全管理服务平台查询链接,一般在公安备案成功后,在平台上获取html代码直接放置到网站中即可,一般放置在网站底部位置。
如何查公章备案信息?
查询公章备案信息,通常可以通过以下两种途径进行:在线查询:访问官方网站:首先,找到所在地区的公安机关或工商注册局的官方网站。查找查询功能:在网站首页或相关服务栏目中,找到“公章备案查询”或类似的查询功能。输入查询信息:按照提示,输入企业或个人的相关信息,如名称、证件号码等。
公章备案信息可以通过回执查询、网上查询和现场查询三种方式进行。回执查询:公司公章在备案完成后,备案机构会出具一张回执。这张回执上详细列明了公司的名称、公章的印模以及备案机构的名称等关键信息。若公司妥善保管了此回执,即可直接通过回执上的信息来确认公章的备案情况,包括备案时间等。
当地工商局官网查询:前往当地工商局官网,输入公司名称或公章编号进行查询。如果公章已经备案,查询结果会显示相关备案信息,如备案时间、备案号等。如果公章未备案,查询结果会明确提示。工商局窗口查询:携带公司营业执照、法人身份证等证件原件及复印件,前往当地工商局窗口办理查询业务。
查询公司公章是否已备案的方法:访问工商官网查询。详细解释: 打开浏览器,访问当地工商局官网。 在首页找到“企业信用信息公示系统”或类似名称的栏目。 输入公司的名称或统一社会信用代码,点击查询。 在查询结果中,可以查看公司的基本信息,其中应包括公章备案信息。
答案:可以通过查询印章所属地的公安机关审批机构或电话、网络等方式查询公章备案信息。具体的查询流程和途径可能因地区而异,建议根据当地的具体规定进行查询。解释: 公安机关审批机构查询:如果企业需要查询公章备案信息,可以直接前往印章所属地的公安机关审批机构进行查询。
微信公众号查询:用户可以搜索并关注当地公安或印章管理部门的公众号。例如,广东地区的用户可以关注“广东治安户政”,河北地区的用户可以关注“印章查询服务平台”。进入公众号后,在菜单栏中找到“民生警务”或“印章备案查询”等选项。
怎么查询公章备案信息
公章备案信息可以通过回执查询、网上查询和现场查询三种方式进行。回执查询:公司公章在备案完成后,备案机构会出具一张回执。这张回执上详细列明了公司的名称、公章的印模以及备案机构的名称等关键信息。若公司妥善保管了此回执,即可直接通过回执上的信息来确认公章的备案情况,包括备案时间等。
当地工商局官网查询:前往当地工商局官网,输入公司名称或公章编号进行查询。如果公章已经备案,查询结果会显示相关备案信息,如备案时间、备案号等。如果公章未备案,查询结果会明确提示。工商局窗口查询:携带公司营业执照、法人身份证等证件原件及复印件,前往当地工商局窗口办理查询业务。
查询公章备案信息,通常可以通过以下两种途径进行:在线查询:访问官方网站:首先,找到所在地区的公安机关或工商注册局的官方网站。查找查询功能:在网站首页或相关服务栏目中,找到“公章备案查询”或类似的查询功能。输入查询信息:按照提示,输入企业或个人的相关信息,如名称、证件号码等。
前往当地公安机关或政务服务大厅进行公章备案信息的查询。需要携带公司介绍信、个人身份证原件及复印件,以及印章信息卡,到指定机关进行查询。通过微信和支付宝的小程序功能,搜索“电子印章备案”,进入小程序后,点击“印章备案查询”选项,输入公司名称或印章编码,即可进行在线查询。




















